如果你经常需要处理文本,特别是要用到正则表达式,那Regex Text Editor可能就是你的菜!它是一款功能强大的文本编辑器,专门为需要处理正则表达式的用户设计。它支持跨行的正则表达式搜索和替换,能够搞定各种复杂的文本操作任务。其实,这个软件是本站一个突发奇想的产物,我个人觉得它最强大的地方不是软件本身,而是任何人都可以通过配置文件来定制自己喜欢的功能!

在Regex Text Editor的配置文件里,本站已经预先集成了做小说推文常用到的几个功能,所以你把它当成一个小说文案排版软件也完全没问题。比如:小说一键格式化、删除所有标点符号、合并过短的行、整理SRT字幕文件、字幕分镜组合功能并支持导出,理论上可以导入目前市面上常见的推文软件。除此之外,还整理了一些文本排版和清理的功能。当然,这个软件肯定还有很多不完善的地方,欢迎大家测试和指正。

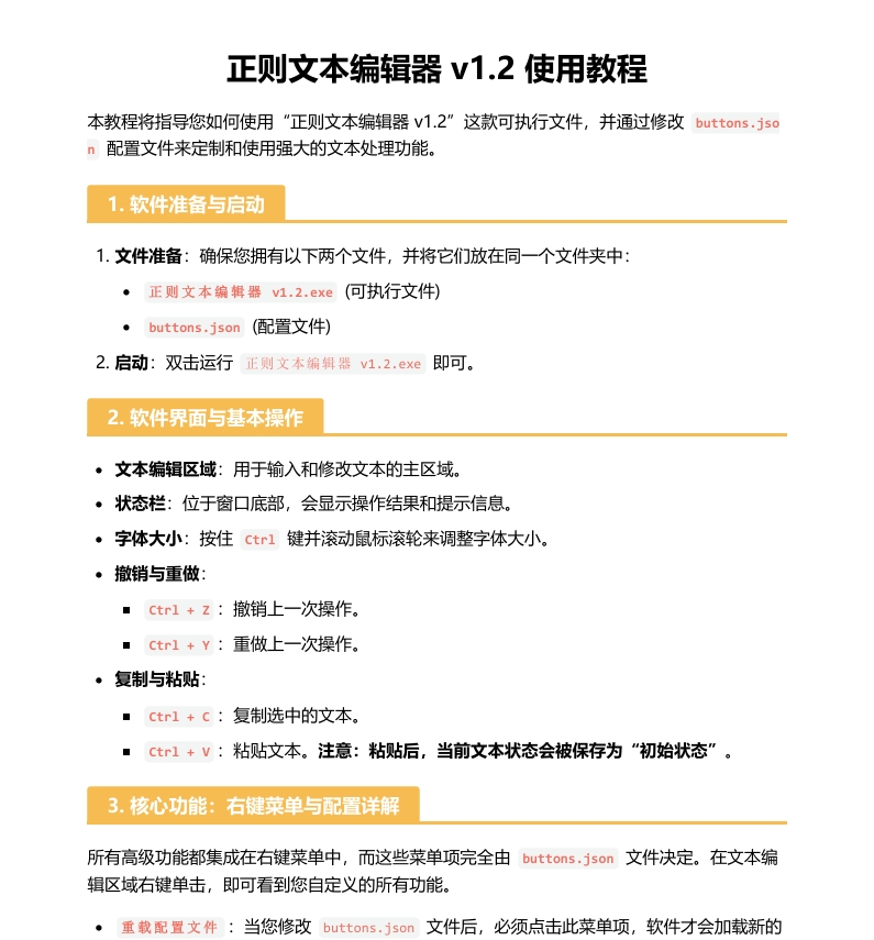
一、使用说明:简单却强大
“Regex Text Editor v1.0.exe”是主程序文件,运行它之后,你可能会发现界面上没有任何按钮,别慌!点击一下鼠标右键,惊喜就来了!!!
程序目录里的“buttons.json”文件就是配置文件,注意不要修改这个文件名。关于如何自定义菜单和正则命令,你必须严格按照我提供的模板来编辑,记住,错一个符号都不行!
考虑到有朋友说使用起来有难度,我专门制作了一个使用教程。这个教程包含了软件的所有功能介绍,以及配置文件详细的编写教程和实例演示,格式是PDF的,方便大家学习。

二、功能特色全解析
这款编辑器具备以下特色功能:
-
- 支持正则表达式处理文本:这是它的核心,能用正则表达式进行各种复杂的文本查找和替换。
- 支持自定义正则表达式:你可以根据自己的需求,编写并保存常用的正则表达式规则。
- 支持组合自定义正则表达式:可以把多个自定义的正则规则组合起来使用,完成更复杂的文本处理流程。

- 支持导出文本:处理好的文本可以方便地导出保存。
- 支持Ctrl+Z撤销和Ctrl+Y重做:编辑时手滑了?没关系,用熟悉的快捷键撤销或重做操作。
- 支持重置到刚输入文本的状态:可以一键把文本恢复到刚输入时的原始状态,方便重新处理。
- 支持在软件中刷新重新载入配置文件:修改了配置文件后,不用重启软件,直接刷新就能载入新的配置。
- 支持Ctrl+滚轮调整预览字体大小:按住Ctrl键再滚动鼠标滚轮,可以轻松调整预览区域字体的大小,看着更舒服。


